
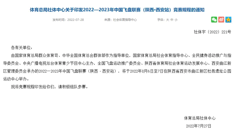
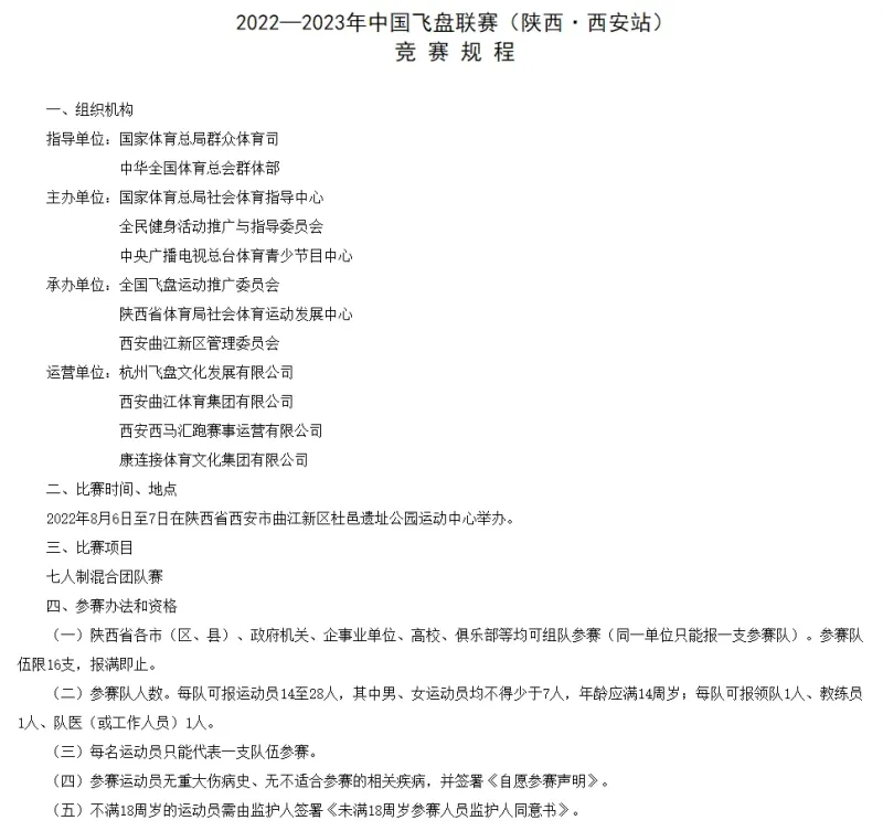
07月28日讯 国家体育总局社体中心印发通知,公布首届中国飞盘联赛(陕西·西安站)竞赛规程:比赛于8月6日开打,每队可报运动员14至28人,其中男、女运动员均不得少于7人,年龄应满14周岁。据悉,所有参赛队伍均可获得奖金,第一名将获得25000元奖金。
相关阅读:体育总局:拟于8月举办首届中国飞盘联赛,比赛场地为足球场




07月28日讯 国家体育总局社体中心印发通知,公布首届中国飞盘联赛(陕西·西安站)竞赛规程:比赛于8月6日开打,每队可报运动员14至28人,其中男、女运动员均不得少于7人,年龄应满14周岁。据悉,所有参赛队伍均可获得奖金,第一名将获得25000元奖金。
相关阅读:体育总局:拟于8月举办首届中国飞盘联赛,比赛场地为足球场


